来源: 众成医械2022年08月09日 16:05
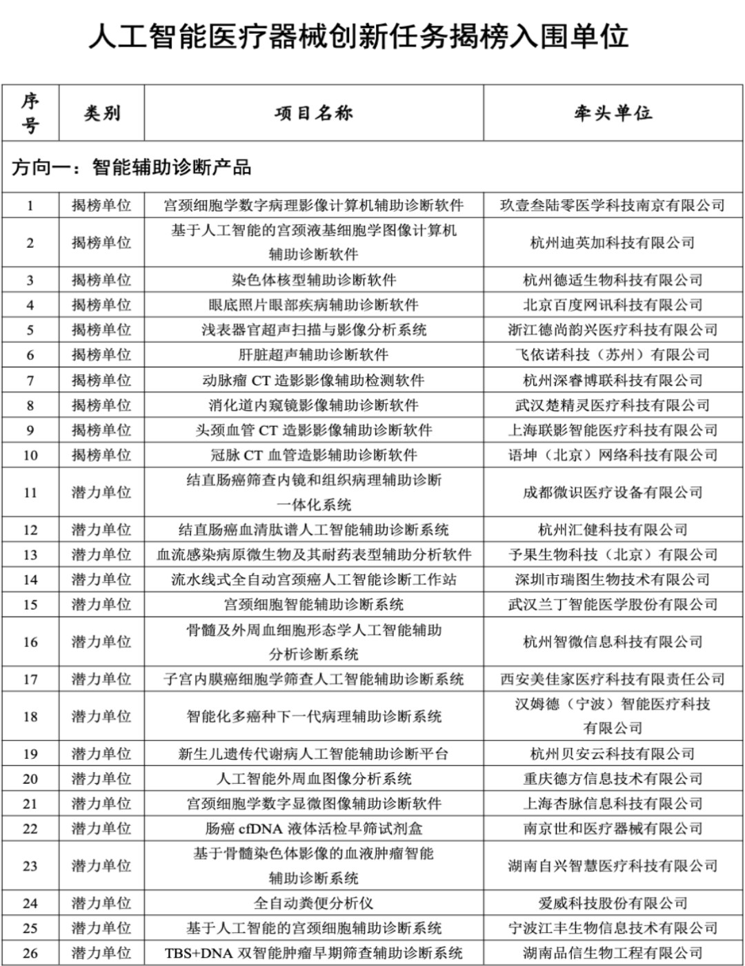
2022年8月5日,工业和信息化部科技司、国家药品监督管理局医疗器械注册司发布人工智能医疗器械创新任务揭榜入围单位,遴选了一批具备较强创新能力的单位,集中攻关,推动人工智能医疗器械的创新发展。其中,入围单位分为“揭榜单位”和“潜力单位”两类。原则上,“揭榜单位”为创新任务攻关主体,“潜力单位”可自愿继续实施揭榜任务。 本次揭榜任务主要面向智能产品和支撑环境2个方向,聚焦智能辅助诊断产品、智能辅助治疗产品、医学人工智能数据库等8类揭榜任务。多家业内知名AI医学影像企业上榜,如联影医疗、语坤科技等,此外手术机器人企业天智航、铸正机器人、骨圣元化等也在列。 以下为完整入围名单:







本文著作权属原创者所有,不代表本站立场。我们转载此文出于传播更多资讯之目的,如涉著作权事宜请联系删除。